益生菌抗炎藏玄机!J Nanobiotechnology发现植物乳杆菌胞外囊泡靠NAD+守护细胞细胞器
来历:原创 2026-02-11 10:09
本研究借助超高分辩率成像手艺证实,植物乳杆菌排泄的胞外囊泡能修复致病菌激发的细胞细胞器毁伤、精准调控炎症因子,烟酰胺腺嘌呤二核苷酸是其阐扬感化的焦点活性成份,也是其庇护细胞器、减缓细菌性炎症的要害。

糊口中细菌传染激发的炎症十分常见,小到皮肤局部的炎性反映,年夜到内脏组织的炎性毁伤,背后年夜多是致病菌粉碎了人体细胞的正常布局。益生菌作为调理身体微生态、助力抗炎的“健康辅佐”早已被公共熟知,植物乳杆菌更是此中利用普遍的有益菌株。但这类益生菌事实若何精准匹敌致病菌激发的炎症,具体感化机制一向是科研界的未解之谜。
近日,J Nanobiotechnology颁发的一项最新研究就清楚揭开了植物乳杆菌的抗炎奥秘,还找到了此中起要害感化的焦点物资。

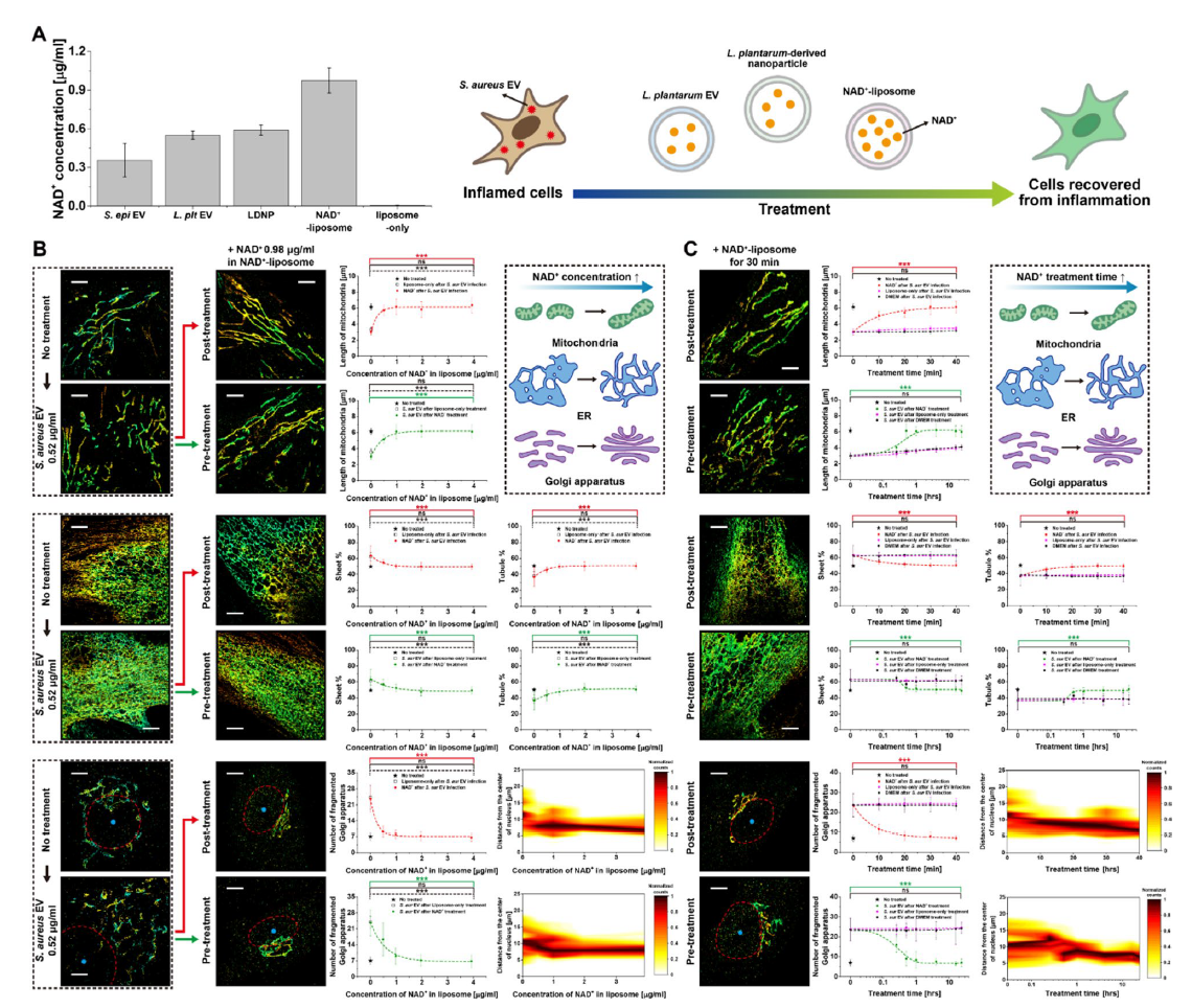
该研究以金黄色葡萄球菌胞外囊泡引诱人体皮肤成纤维细胞发生炎症为尝试模子,证实植物乳杆菌胞外囊泡对致病菌激发的炎症,同时具有显著的医治和预防结果。它能按照浓度和处置时候的分歧,修复线粒体、内质网、高尔基体的细胞超微布局,逆转致病菌酿成的线粒体割裂、内质网管状变片状,和高尔基体碎裂分离的问题。尝试发现,当植物乳杆菌与金黄色葡萄球菌的胞外囊泡浓度为1:1、处置时长30分钟时结果最好,且提早用该胞外囊泡处置细胞,庇护结果比炎症产生后再处置更好。

图1 超高分辩率成像揭露植物乳杆菌胞外囊泡或表皮葡萄球菌胞外囊泡处置后,金黄色葡萄球菌胞外囊泡引诱的炎症细胞中细胞器超微布局转变
在调理炎症反映方面,植物乳杆菌胞外囊泡揭示出了精准的“靶向调控”能力。它能显著下降金黄色葡萄球菌引诱发生的促炎因子白细胞介素6、白细胞介素8的程度,同时保持抗炎因子白细胞介素10的正常表达。研究还发现,这类胞外囊泡能改变促炎因子在细胞内的运输路径,将其从本来的排泄通路转向溶酶体降解通路,进一步削减促炎因子的释放,从而精准节制炎症反映的水平。

图2 植物乳杆菌胞外囊泡在抗炎反映中的功能验证与份子表征
研究人员还发现,经由过程人工高压均质方式制备的植物乳杆菌纳米颗粒,能完善摹拟自然胞外囊泡的细胞器庇护和抗炎结果,这也证实了囊泡布局是植物乳杆菌活性成份的有用“运输载体”。借助专业检测手艺,研究人员在植物乳杆菌胞外囊中检测到了烟酰胺腺嘌呤二核苷酸的存在,且其含量远高在表皮葡萄球菌的胞外囊泡,这一成份同样成为解开抗炎谜题的要害。
进一步的尝试直接证实,烟酰胺腺嘌呤二核苷酸恰是植物乳杆菌胞外囊泡抗炎的焦点。外部弥补该物资,能完全复刻植物乳杆菌胞外囊泡的细胞器修复和炎症调控结果;而当用按捺剂耗损失落细胞内的该物资后,植物乳杆菌胞外囊泡的抗炎庇护感化就会完全消逝。

图3 烟酰胺腺嘌呤二核苷酸作为植物乳杆菌胞外囊泡介导抗炎性细胞器修复的要害成份
这项研究初次清楚阐释了植物乳杆菌胞外囊泡的抗炎份子机制,明白了烟酰胺腺嘌呤二核苷酸经由过程庇护细胞细胞器实现抗炎的焦点感化。这一发现不但弥补了益生菌胞外囊泡抗炎机制的研究空白,让人们对益生菌的益生感化有了更精准的认知,还为传染性炎症的医治研发供给了全新标的目的。将来,植物乳杆菌胞外囊泡或烟酰胺腺嘌呤二核苷酸,有望被开辟成新型抗炎纳米制剂,为应对各类细菌传染激发的炎症性疾病带来新的解决思绪。(Bioon.com)
参考文献:
Go GE, Kang M, Hwang BK, et al. Super-resolution mapping reveals NAD⁺-delivering probiotic extracellular vesicles as nanotherapeutics for organelle protection and inflammation control. J Nanobiotechnology. 2026;24(1):126. Published 2026 Feb 3. doi:10.1186/s12951-026-04090-1
版权声明 本网站所有注明“来历:”或“来历:bioon”的文字、图片和音视频资料,版权均属在网站所有。非经授权,任何媒体、网站或小我不得转载,不然将究查法令责任。获得书面授权转载时,须注明“来历:”。其它来历的文章系转载文章,本网所有转载文章系出在传递更多信息之目标,转载内容不代表本站立场。不但愿被转载的媒体或小我可与我们联系,我们将当即进行删除处置。









