胆管修复再生寻冲破!Mater Today Bio:4D制备外形记忆聚合物支架介导人鼠肝源类器官构成胆管上皮单层,开启智能支架新路径
来历:原创 2026-02-11 10:00
本研究设计的概况润色可降解外形记忆聚合物支架具有优良生物相容性与外形记忆特征,成功实现人鼠肝源胆管类器官的贴附整归并构成胆管上皮单层,为胆管修复的智能支架研发供给了新策略。

胆管是肝脏向外输送胆汁的焦点通道,一旦产生梗塞或布局缺损,会直接造成胆汁淤积、肝细胞不成逆毁伤,严重时还会成长为肝衰竭,成为临床肝病医治中的一浩劫题。若何实现受损胆管的有用再生与功能修复,也一向是组织工程与肝病范畴的研究重点。
近日,Mater Today Bio刊发了中国香港年夜学等团队的最新研究功效,研究人员借助4D制备手艺开辟出一款新型外形记忆聚合物支架,成功解决了传统胆管支架中类器官活力低、形态重塑难的要害问题,为胆管修复的智能支架研发斥地了全新标的目的。

研究团队以聚丙交酯-三亚甲基碳酸酯为根本材料,经氧等离子体处置和聚多巴胺涂层完成概况润色,制备出的外形记忆聚合物支架在概况特征与力学机能上实现两重优化。该支架的玻璃化改变温度接近人体37℃心理体温,可在25℃时连结平面对时形态,置在心理情况中则自立恢复管状永远布局,还可制备600~5000μm分歧内径的管状支架,精准匹配人体胆管的剖解尺寸,且持久渗漏测试证实其具有杰出的布局不变性。

图1 PLATMC膜的流延、概况改性与涂层制备

图2 PT-PLATMC@PDA管状支架的制备流程
为取得适配支架接种的细胞源,研究团队从鼠肝组织和人肝非肿瘤组织平分离EpCAM阳性细胞,成功培育出鼠源和人源肝源性胆管类器官。该类器官呈球形布局且可不变增殖,不但高表达CK-19、HNF1β等胆管细胞特异性标记物,还表达ZO-1、ECAD等上皮细胞慎密毗连标记物,完全具有自然胆管细胞的焦点生物学特点。

图3 鼠源和人源肝源性胆管类器官的获得与培育
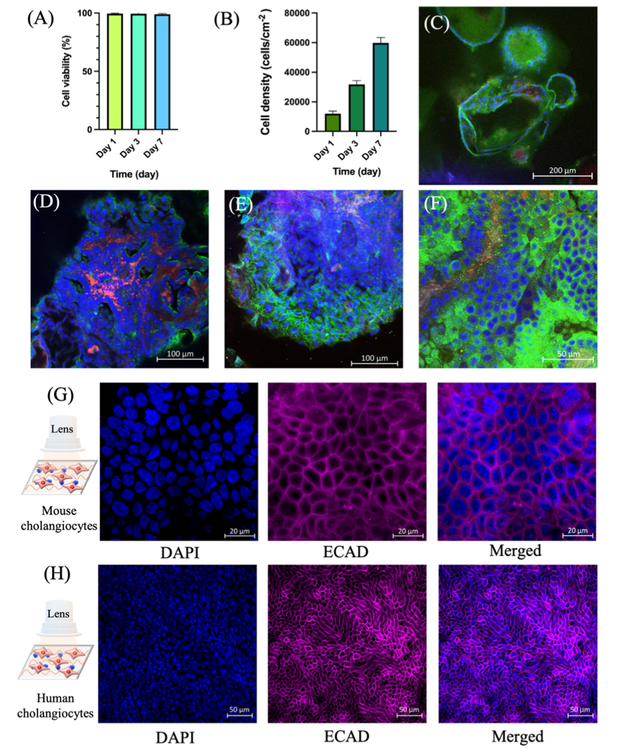
支架生物相容性检测成果显示,鼠源和人源胆管类器官接种在润色后支架概况后,细胞存活率始终连结98%以上,且能实现延续增殖;培育至35天时,类器官可在平面支架概况顺遂铺展,并构成散布平均的胆管上皮单层,上皮细胞标记物ECAD呈特异性阳性表达,证实该支架能有用撑持胆管细胞的贴附、增殖与铺展。

图4 PT-PLATMC@PDA支架撑持胆管细胞的存活、增殖和单层构成
该研究的焦点冲破在在成功实现了管状支架上胆管上皮单层的体外构建。研究团队将胆管类器官接种在平面支架后,操纵其外形记忆特征,在37℃心理温度下引诱支架自立卷绕为管状布局。此中鼠源类器官培育21天、人源类器官培育37天后,均在管状支架的管腔内概况构成了持续完全的胆管上皮单层,细胞间构成布局完全的慎密毗连,所构建的胆管布局与人体自然胆管高度类似。

图5 PT-PLATMC@PDA管状支架上胆管上皮单层的体外构建
胆管组织工程是修复受损胆管的主要跨学科标的目的,而支架的生物相容性与形态适配性一向是该范畴的研究焦点。此次研究开辟的4D外形记忆聚合物支架,既有用解决了传统胆管支架的焦点痛点,又初次成功实现人鼠源胆管上皮单层的体外管状构建,为胆管修复的智能支架研发奠基了坚实的尝试根本。这一立异手艺不但为胆管组织工程范畴供给了全新的研究思绪,更鞭策了再生医学在胆管疾病医治中的利用成长,将来有望进一步实现临床转化,为浩繁胆管疾病患者带来新的医治但愿,也为其他管状组织的再生修复研究供给了主要参考。(Bioon.com)
参考文献:Li J, Chen S, Chu J, et al. 4D fabrication of scaffolds facilitates the construction of cholangiocyte monolayers from human and mouse liver derived organoids. Mater Today Bio. 2026;37:102757. Published 2026 Jan 7. doi:10.1016/j.mtbio.2025.102757
版权声明 本网站所有注明“来历:”或“来历:bioon”的文字、图片和音视频资料,版权均属在网站所有。非经授权,任何媒体、网站或小我不得转载,不然将究查法令责任。获得书面授权转载时,须注明“来历:”。其它来历的文章系转载文章,本网所有转载文章系出在传递更多信息之目标,转载内容不代表本站立场。不但愿被转载的媒体或小我可与我们联系,我们将当即进行删除处置。









